Future of Work-Life
Reimagining how working professionals experience their daily routines by making work feel more connected, intentional, and meaningful

As a product designer with a focus on research synthesis, strategic framing, and prototyping new ways for professionals to engage with work more meaningfully.
my role
Product Designer (me)
Design Strategist
UX Designer
Strategy Mentor
Research Mentor
the team
User Research
Systems Thinking
Concept Prototyping
skills
timeline
Research (6 Months)
Strategy & Prototyping (6 Months)
Project Outcome
We designed an application and community-driven service model to reimagine the future of work-life balance. By combining user research, systems mapping, and service blueprints, we proposed a platform where community becomes the foundation of the business, supporting intentional routines, shared resources, and peer-led productivity.
the Ask
How might we design a platform that helps professionals build intentional mobility and connect with like-minded individuals
The key areas of improvement centered around burnout, lack of direction, and fragmented routines driven by information overload, disjointed tools, and the absence of systems that support reflection, peer support, and purposeful work.
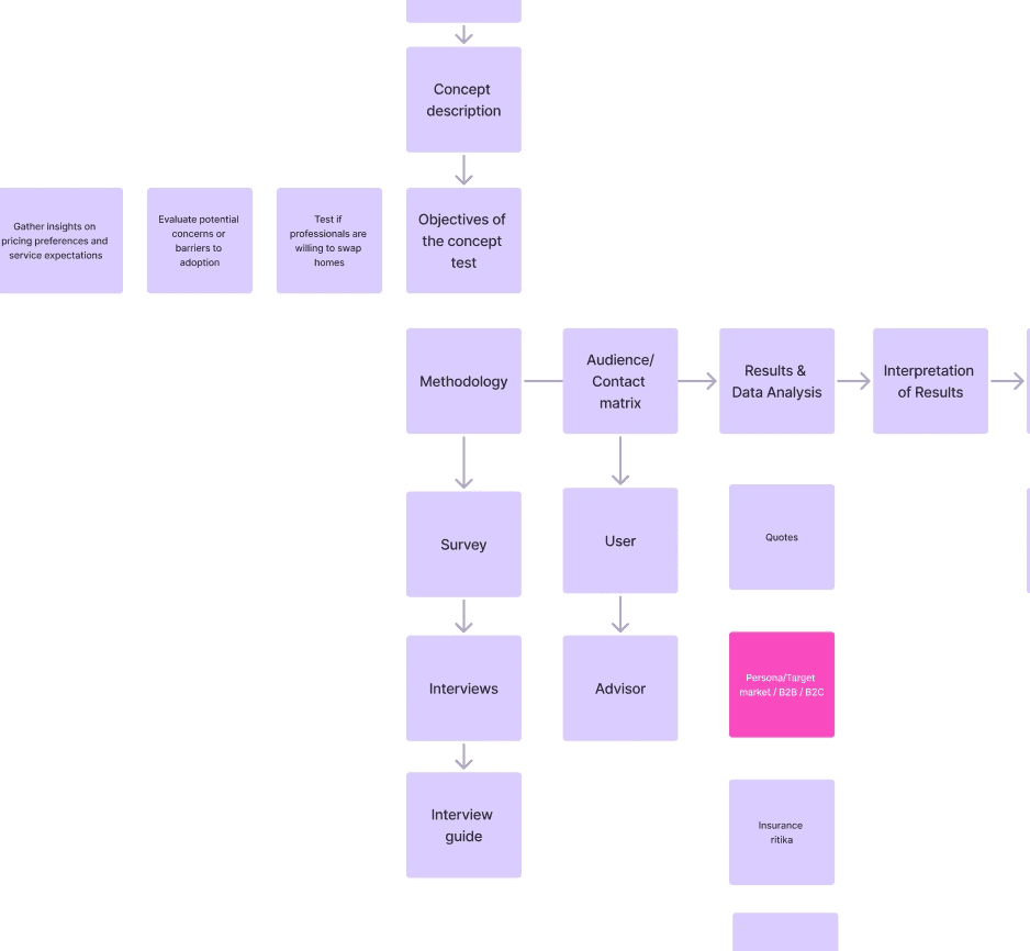
Discovery & Immersion
Framed the challenge by exploring how people experience work today. Conducted primary and secondary research, stakeholder interviews, and trend analysis to identify key tensions in the work-life experience.
Sensemaking & Opportunity Mapping
Synthesized insights into experience maps, journey breakdowns, and systems diagrams. Mapped user motivations, behaviors, and unmet needs to uncover strategic opportunity areas.
Strategic Framing
Defined key design principles and future directions. Created speculative concepts and service blueprints to explore how community and tools can come together to support more intentional professional lives.
Concept Development
Developed early prototypes of a digital platform and community touchpoints. Designed interaction flows, content structure, and behavioral triggers rooted in real-world user needs.
Design Prototyping
Refined the UI/UX across mobile and web. Built high-fidelity prototypes and interaction models, supported by a visual design language tailored to the project’s values and tone.
Strategic Validation & Governance
Aligned the final concept with stakeholder needs. Facilitated feedback loops, future scenarios, and created an implementation playbook outlining governance models and community-led growth strategies.
Key Activities
Systems Mapping
To understand the broader context of modern work-life, we mapped the ecosystem of tools, routines, and support structures professionals interact with daily. This helped us identify friction points and systemic gaps across personal and professional domains.

Persona Development
We crafted behavioral personas based on user interviews ranging from structured planners seeking accountability to overwhelmed professionals craving boundaries. These archetypes shaped our design decisions across flows and features.

Competitive & Analogous Research
We analyzed platforms focused on productivity, community, and well-being to understand existing models. We also drew from analogous systems like coworking networks and mentorship communities to uncover adjacent inspiration.

Information Architecture & Sitemap
Using insights from research, we built a sitemap and feature architecture for our proposed app outlining how users navigate between routines, community spaces, and reflective tools with clarity and intention.

Experience Prototyping
We translated the strategy into interactive wireframes and mid-fi prototypes focusing on how users create routines, receive nudges, and engage with others for shared growth and accountability.
Visual Language Exploration
To bring the experience to life, we explored a modern, calming visual system that balanced clarity with warmth. The UI was designed to feel supportive, not overwhelming echoing the project’s emotional intent.

Mobile App Design & Interaction Patterns
We designed the mobile experience to be intuitive, leveraging interaction patterns and responsive layout behaviors to support varied screen sizes and usage contexts.
Design System Documentation
We built a modular design system to ensure visual consistency and efficient iteration across 50+ mobile screens designed to scale seamlessly as the platform evolves.
Key
Moments


Home Screen
A personalized feed featuring modular cards for routines, resources, and breaks, filtered based on user preferences and professional context.
Profile
A personalized feed featuring modular cards for routines, resources, and breaks, filtered based on user preferences and professional context.


Loop Feature
Loop is a core feature that lets guests and hosts connect after a stay building a trusted professional network through real-world interactions and shared updates.




To dive deeper into each step reach out to me at mrun399@gmail.com